托管班加盟,成功有迹可循
随着对托管教育的愈加重视,小学生托管班作为一个刚性需求,托管班竞争也在不断加剧。托管班呈现两级分化,品牌化和特色化逐渐成为主流,办学条件差、师资差、无特色无品牌的托管班无法赢得生源,在激烈的市场竞争中逐渐会被淘汰。越来越多的投资人看到,做大做强是托管班发展的必然结果,要想扩大生源、提升托管班品质,不再每天为招生与教学问题发愁,最好的办法就是托管加盟具有丰富教学管理经验的成熟品牌,直接获得背后强大的
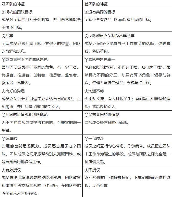
经营一个托管机构,优秀的团队必不可少。那么一个好的团队,究竟具备什么样的特征?什么样的团队,才是好团队呢?
以下这7个特征,可以是很好的衡量标准!

01明确的团队目标
一个好的团队,大家一定有共同的,明确的目标是大家都认可的,是一面旗帜,大家都朝着旗帜的方向前进。
同时,目标必须切合实际,可以通过集体努力实现。切记校区管理者不要设置高不可攀的目标,这样反而会打击团队的信心,起到相反的作用。
02共享
一个好的团队,就在于团队成员之间,能够把为了达成团队共同目标的资源、知识、信息及时地在团队成员中间传递。以便大家共享经验和教训。切记不能出现拉帮结伙,互相撤后腿拆塔甚至对着干,那样的团队将一事无成。

03不同的角色
好的团队的特点就是大家的角色都不一样,每一个团队成员要扮演好自己特定的角色,角色的互补才会形成好的团队。要有明确的分工,岗位职责和业务规范。
04良好的沟通
好的团队首先能够进行良确 好的沟通,成员沟通的障碍越少,团队就越好,这也是每一个处在企业中的人深刻体会。
05共同的价值观和行为规范
现在所倡导的企业文化实际上是要求企业中要有共同的价值观,价值观对于企业就像世界观对于个人一样,世界观指导个人的行为方式,企业的价值观指导整个企业员工的行为。
06归属感
归属感是团队非常重要的一个特征,当成员产生对团队的归属感,他们就会自觉地维护这个团队,愿意为团队做很多事情,不愿意离开团队。
07有效的授权
这是形成一个团队非常重要的因素,通过有效的授权,才能够把成员之间的关系确定下来,形成良好的团队。
好团队与差团队的特征对比

随着对托管教育的愈加重视,小学生托管班作为一个刚性需求,托管班竞争也在不断加剧。托管班呈现两级分化,品牌化和特色化逐渐成为主流,办学条件差、师资差、无特色无品牌的托管班无法赢得生源,在激烈的市场竞争中逐渐会被淘汰。越来越多的投资人看到,做大做强是托管班发展的必然结果,要想扩大生源、提升托管班品质,不再每天为招生与教学问题发愁,最好的办法就是托管加盟具有丰富教学管理经验的成熟品牌,直接获得背后强大的
随着互联网的发展和人民生活水平的提升,越来越多的人们注重自己孩子的生活环境,对于托管的需求也日益增长,校外托管班加盟行业应运而生。 校外托管班品牌企业将自己的品牌、资源等优势与个体创业者进行共享,共同经营,实现双赢。在这个过程中,品牌企业可以通过加盟的方式快速扩张自己的市场份额,而加盟者则能够得到品牌支持、技术指导、营销推广等多方面的帮助,降低创业风险。
品牌托管机构是如何开展托管班管理的,有什么技巧?品牌托管的管理技巧是在长期的运营过程中摸索的。这是自己开办学生托管机构的创业者没有的经验。然而,要是担心自己经验不足,制定不出托管班的规章制度和绩效考核的话,不用太过于担心,不妨可以选择加盟品牌托管,加盟托管品牌总部会协助大家制定规章制度和绩效考核。
2025年1月19日,晋鹰汇武汉站迎来充满挑战与惊喜的第二天。这一天,孩子们即将踏入商业智慧的探索领域,开启一场别开生面的城市冒险。这也...